青岛市城阳区调整人才购房券有关政策!高新区新引进人才可申请
时间:2024-05-18 14:46 来源:中广音视
近日,城阳区对2022年出台的《关于城阳区新引进人才发放购房券实施方案(试行)》(城人住组发〔2022〕3号)(以下简称“《实施方案》”)进行了修订,旨在进一步加大人才引进力度,满足人才多样化购房需求,促进房地产市场健康发展,
此次修订主要从三个方面对前期方案进行了调整:
调整申请学历条件,由“全日制本科以上学历”调整为“本科以上学历”;将“中央、省、市驻城阳单位引进的人才应至少在城阳区首次缴纳青岛市职工社会医疗保险”调整为“中央、省、市驻城阳单位引进的人才应至少在城阳区或青岛市本级首次缴纳青岛市职工社会医疗保险”;将在高新区用人单位工作并缴纳社保和医保的新引进人才纳入申请范围。据了解,政策调整后自发布之日起施行,有效期至2025年12月31日。
城阳区新引进人才发放购房券实施方案
第一章 总 则
第一条 为深入实施人才强区战略,满足人才多样化住房需求,根据市住房和城乡建设局《关于在城阳区试点发放人才购房券购买人才住房的函批复》,结合城阳区实际,制定本方案。
第二条 城阳区人才购房券的发放工作在区人才住房建设工作领导小组领导下,由区住房城市建设管理局、区人力资源社会保障局、区自然资源局、区财政局、区医保局、城阳区公安分局等单位共同组织实施。
第二章 发放对象
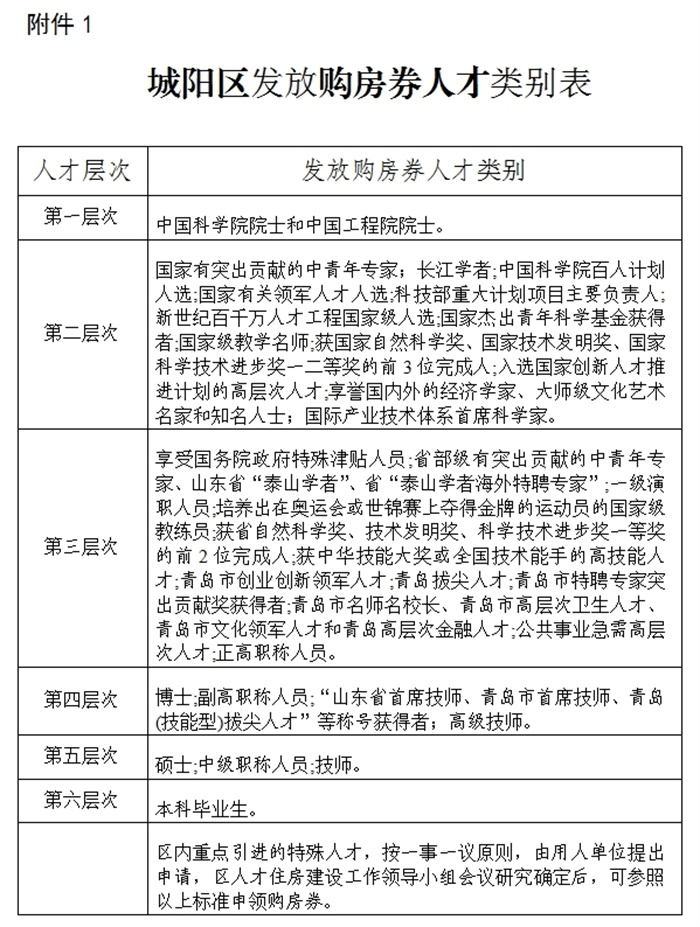
第三条 购房券发放对象为2022年4月1日以后城阳区(含高新区)新引进就业且在城阳区(含高新区)无商品住房的各类人才(见附件1:城阳区发放购房券人才类别表)。
第四条 人才申请购房券应同时具备以下条件:
(一)申请人须于2022年4月1日以后首次在城阳区(含高新区)依法设立的用人单位就业,并按规定由用人单位在城阳区首次缴纳城镇职工社会保险,中央、省、市驻城阳单位引进的人才应至少在城阳区或青岛市本级首次缴纳青岛市职工社会医疗保险;首次就业时间,以首次在城阳区缴纳城镇职工社会保险为准,其中中央、省、市驻城阳单位以首次在城阳区或青岛市本级缴纳青岛市职工社会医疗保险为准。
(二)国内普通高校本科学历人才需具备本科学历;研究生层次人才需取得相应学历或学位证书;专技类人才需取得中级及以上专业技术职务资格证书;技能类人才需取得技师及以上职业资格技能等级证书;高层次人才需入选市级及以上重点人才工程,获得市级及以上人才称号、奖项或成果等。
(三)具有青岛市户籍或持有居住地为青岛市城阳区的《山东省居住证》;港澳台同胞以及外籍人才需具有本市有效工作居留证件。
第三章 发放标准
第五条 按照人才类别层次划分标准,各层次人才发放金额分别为:第一层次、第二层次按照一事一议的原则经区人才住房建设工作领导小组会议研究确定发放标准,第三层次为30万元,第四层次为25万元,第五层次为15万元,第六层次为8万元。购房券一次性发放。
第四章 申领流程
第六条 申报。人才通过网络提交相关材料进行申报。
第七条 审核。区人力资源社会保障局、区住房城市建设管理局、区自然资源局、区医保局、城阳区公安分局等部门按照工作职责对申报材料进行审核。对存在申请材料不齐全或不符合要求的,通过系统一次性退回并告知申请人,限期5个工作日内补正相关材料,逾期不予补正的,视同放弃申请资格。
第八条 资格排序。购房券发放实行综合评分制,发放顺序按照《城阳区购房券发放综合评分表》(附件2)各项分值合计,分数高者优先发放。分值相同的按照在青缴纳社保或医保时长排序,时间长者优先;社保或医保缴纳时长相同的,按照申请人年龄排序,年龄大者优先。
第九条 公示。区住房城市建设管理局通过城阳政务网将审核通过的人才资格排序名单及享受购房券类别向社会公示,按照每年总资金控制在1亿元的原则,根据发放顺序一并确定发放购房券人员名单,公示期为5个工作日。
第十条 发放。经公示无异议的人才,应在公示期结束后7个工作日内到区住房城市建设管理局领取购房券并签订购房券使用协议,逾期不领取的取消资格。购房券每年组织一到两次集中审核发放,审核通过的人才由于受资金控制未发放购房券的可在下个年度继续申报。
第五章 购房券的使用
第十一条 人才在城阳区辖区内(不含高新区)购买个人或夫妻共有100%产权的新建商品住房时可使用购房券,购房券所标注金额抵现金使用。购房券实行实名制管理,仅限本人使用。申请人夫妻双方同时具备购房券申领条件的,只享受夫妻双方中最高层次人才相对应的标准。
第十二条 人才申领和使用购房券仅限一次,自发放之日起至签订《商品房买卖合同》日期止,有效期三个月,逾期购房券自动废止。
第十三条 使用购房券购买的房屋在《商品房买卖合同》进行人才购房券相关标记,自房屋网签之日起5年内不得上市交易。
第十四条 自办理房屋网签之日起,人才须在城阳区实际工作连续满5年(以人才城镇职工社会保险或青岛市职工社会医疗保险缴纳日至下一年度的此日为满一年,以此类推)并按时缴纳城镇职工社会保险或青岛市职工社会医疗保险。不满5年的,须根据以下不同年限返还部分购房券金额:不满1年的全额返还购房券金额,满1年不满2年的返还购房券金额的60%,满2年不满3年的返还购房券金额的40%,满3年不满4年的返还购房券金额的20%,满4年不满5年的返还购房券金额的10%。如不满5年等上述情况属于不符合购房券使用资格,应在工作关系调离城阳区后1个月内主动到区住房城市建设管理局办理购房券金额退还手续。不主动返还的,区住房城市建设管理局有权依法进行追缴。
第十五条 本购房券与青岛市青年人才在青创新创业一次性安家费不能重复享受。
第十六条 本购房券不可用于购买城阳区产权型人才住房。租住公共租赁住房或人才住房的,使用购房券购买房屋自交付之日起,应在6个月内腾退所承租的公共租赁住房或租赁型人才住房。
第十七条 选择不享受购房券政策的人才可以购买产权型人才住房或租住保障性租赁住房(含租赁型人才住房)。
第十八条 已购买城阳区人才共有产权房屋或以个人名义购买保障性住房的人才不享受人才购房券政策。
第六章 资金兑付
第十九条 人才使用购房券购房并与房地产开发企业办理网签备案、支付其余购房款后,房地产开发企业持购房券和《商品房买卖合同》到区住房城市建设管理局办理资金兑付手续。
第二十条 区住房城市建设管理局对房地产开发企业提交的购房券、购房合同以及付款凭证等相关材料审核后进行资金兑付,对经审核无问题的,15个工作日内完成兑付。
第七章 资格复核
第二十一条 由区住房城市建设管理局提供发放购房券人员名单,区人力资源社会保障局、区医保局按照工作职责,每年12月对已发放购房券人才进行资格复核。
第二十二条 根据复核结果,对不再符合购房券使用资格且未主动按本方案规定返还购房券金额的,区住房城市建设管理局及时予以追缴,经追缴仍不返还的,依法向区人民法院起诉。
第八章 工作保障
第二十三条 资金筹措。购房券发放资金由区财政从人才住房保障专项资金列支,每年控制总额度为1亿的资金分一到两期实施,主要来源为住宅用地取消实物配建人才住房后计提资金收入;产权型人才住房配售后剩余房源转化为商品住房,开发企业补缴土地差价资金收入;部分经济适用房转完全产权补缴土地差价资金收入。
第二十四条 工作分工。区人力资源社会保障局负责学历验证、高层次人才审核、社保核验、劳动合同审核、按职责进行职称验证和技能证书验证;区公安分局负责户籍审核;区医保局负责青岛市职工社会医疗保险审核;区自然资源局负责住房情况查验证明审核;区住房城市建设管理局负责购房券发放、资金兑付、资金追缴和网签备案;区人民法院负责纳入信用管理;区财政局负责资金保障。
第二十五条 人才购房券申请采取诚信申报方式,申请人和用人单位须如实提供申请材料,填报申请信息,并对提供材料和所填信息的真实性进行承诺,出具保证持续具备资格的承诺书。对弄虚作假骗取资格或不再符合购房券使用资格且未按要求办理返还手续的个人,由区住房城市建设管理局起诉追缴、申请强制执行后仍不按要求办理购房券返还手续的,由区人民法院纳入失信被执行人名单;对出具虚假证明的单位,纳入人才住房政策失信单位名单,并由主管部门或移交相关部门依法追究单位领导和相关工作人员的责任。
第九章 附则
第二十六条 区内重点引进的特殊人才,按一事一议原则,由用人单位提出申请,区人才住房建设工作领导小组会议研究确定后,可参照以上标准申领购房券。
第二十七条 本方案自发布之日起施行,有效期至2025年12月31日。
第二十八条 本方案由城阳区人才住房建设工作领导小组办公室负责解释。
附件:
1.城阳区人才类别表

2.城阳区购房券发放综合评分表

3.城阳区人才购房券申请材料清单
一、身份和户籍证明材料
申请人及其配偶身份证件;非青岛市户籍申请人提供在青岛市城阳区有效的《山东省居住证》;港澳台同胞提供《台湾居民来往大陆通行证》《港澳居民来往内地通行证》或《港澳台居民居住证》;外籍人才提供护照和《外国人工作许可证》或《外国人永久居留证》。
二、婚姻证明材料
已婚申请人需提供结婚证件;离异的申请人还需补充提供离婚证和离婚协议书或法院生效司法文书等;单身申请人提供单身或未婚声明。
三、人才类别证明材料
(一)以学历类人才申报的,需先通过“青岛人社·学历汇”信息采集平台对学历学位信息进行确认;再登录城阳区人才购房券网络申报系统提交“青岛人社·学历汇”信息采集平台审核通过截图(电脑版)。
(二)以专技类人才申报的,需提供中级及以上职称证书、评审表等相关材料;从外地(包含中央、省驻青单位,部队等)取得职称后调入我区所属企事业单位工作的,需经市或区(市)人力资源社会保障部门确认;取得《青岛市关于明确部分专业技术类职业资格和职称对应关系的通知 (青人社字〔2020〕78号)》规定的与中级及以上职称对应资格证书的专业技术人员,需提供相应等级的全国专业技术人员职业资格证书,2017年以前取得的需同时提供《专业技术资格考试登记表》或《执(职)业资格考试登记表》。
(三)以技能类人才申报的,需符合考取证书报名条件,并在各省鉴定指导中心或全国技能人才评价证书官网中查到,申报时提供技能证书原件和查询截图。
(四)以高层次人才申报的,需提供可认定人才类别证明材料的原件(包括入选的重点人才工程、获得的人才称号、奖项、成果的证书、文件等),同时由申请人线下提供相关证明材料原件和复印件进行复核。
四、工作关系证明材料
人才需通过系统上传工作单位的统一信用代码证件原件或复印件盖公章照片;在城阳全职工作人才需提供与用人单位签订的劳动(聘用)合同、在职证明等工作关系证明,其中城阳辖区内人力资源机构派遣至城阳区工作人员需同时提供与人力资源机构签订的劳动合同以及实际用工单位出具的工作证明。
五、《城阳区人才购房券申请表》
相关信息填报完成,系统自动生成《城阳区人才购房券申请表》,申请人和用人单位需签字盖章后上传。
六、开发企业《承诺书》
房地产开发企业出具承诺书,对提交的购房券、购房合同以及付款凭证等相关证据材料真实性负责并承担责任。(通讯员 段存晓)
编 辑:邱 宇
此次修订主要从三个方面对前期方案进行了调整:
调整申请学历条件,由“全日制本科以上学历”调整为“本科以上学历”;将“中央、省、市驻城阳单位引进的人才应至少在城阳区首次缴纳青岛市职工社会医疗保险”调整为“中央、省、市驻城阳单位引进的人才应至少在城阳区或青岛市本级首次缴纳青岛市职工社会医疗保险”;将在高新区用人单位工作并缴纳社保和医保的新引进人才纳入申请范围。据了解,政策调整后自发布之日起施行,有效期至2025年12月31日。
城阳区新引进人才发放购房券实施方案
第一章 总 则
第一条 为深入实施人才强区战略,满足人才多样化住房需求,根据市住房和城乡建设局《关于在城阳区试点发放人才购房券购买人才住房的函批复》,结合城阳区实际,制定本方案。
第二条 城阳区人才购房券的发放工作在区人才住房建设工作领导小组领导下,由区住房城市建设管理局、区人力资源社会保障局、区自然资源局、区财政局、区医保局、城阳区公安分局等单位共同组织实施。
第二章 发放对象
第三条 购房券发放对象为2022年4月1日以后城阳区(含高新区)新引进就业且在城阳区(含高新区)无商品住房的各类人才(见附件1:城阳区发放购房券人才类别表)。
第四条 人才申请购房券应同时具备以下条件:
(一)申请人须于2022年4月1日以后首次在城阳区(含高新区)依法设立的用人单位就业,并按规定由用人单位在城阳区首次缴纳城镇职工社会保险,中央、省、市驻城阳单位引进的人才应至少在城阳区或青岛市本级首次缴纳青岛市职工社会医疗保险;首次就业时间,以首次在城阳区缴纳城镇职工社会保险为准,其中中央、省、市驻城阳单位以首次在城阳区或青岛市本级缴纳青岛市职工社会医疗保险为准。
(二)国内普通高校本科学历人才需具备本科学历;研究生层次人才需取得相应学历或学位证书;专技类人才需取得中级及以上专业技术职务资格证书;技能类人才需取得技师及以上职业资格技能等级证书;高层次人才需入选市级及以上重点人才工程,获得市级及以上人才称号、奖项或成果等。
(三)具有青岛市户籍或持有居住地为青岛市城阳区的《山东省居住证》;港澳台同胞以及外籍人才需具有本市有效工作居留证件。
第三章 发放标准
第五条 按照人才类别层次划分标准,各层次人才发放金额分别为:第一层次、第二层次按照一事一议的原则经区人才住房建设工作领导小组会议研究确定发放标准,第三层次为30万元,第四层次为25万元,第五层次为15万元,第六层次为8万元。购房券一次性发放。
第四章 申领流程
第六条 申报。人才通过网络提交相关材料进行申报。
第七条 审核。区人力资源社会保障局、区住房城市建设管理局、区自然资源局、区医保局、城阳区公安分局等部门按照工作职责对申报材料进行审核。对存在申请材料不齐全或不符合要求的,通过系统一次性退回并告知申请人,限期5个工作日内补正相关材料,逾期不予补正的,视同放弃申请资格。
第八条 资格排序。购房券发放实行综合评分制,发放顺序按照《城阳区购房券发放综合评分表》(附件2)各项分值合计,分数高者优先发放。分值相同的按照在青缴纳社保或医保时长排序,时间长者优先;社保或医保缴纳时长相同的,按照申请人年龄排序,年龄大者优先。
第九条 公示。区住房城市建设管理局通过城阳政务网将审核通过的人才资格排序名单及享受购房券类别向社会公示,按照每年总资金控制在1亿元的原则,根据发放顺序一并确定发放购房券人员名单,公示期为5个工作日。
第十条 发放。经公示无异议的人才,应在公示期结束后7个工作日内到区住房城市建设管理局领取购房券并签订购房券使用协议,逾期不领取的取消资格。购房券每年组织一到两次集中审核发放,审核通过的人才由于受资金控制未发放购房券的可在下个年度继续申报。
第五章 购房券的使用
第十一条 人才在城阳区辖区内(不含高新区)购买个人或夫妻共有100%产权的新建商品住房时可使用购房券,购房券所标注金额抵现金使用。购房券实行实名制管理,仅限本人使用。申请人夫妻双方同时具备购房券申领条件的,只享受夫妻双方中最高层次人才相对应的标准。
第十二条 人才申领和使用购房券仅限一次,自发放之日起至签订《商品房买卖合同》日期止,有效期三个月,逾期购房券自动废止。
第十三条 使用购房券购买的房屋在《商品房买卖合同》进行人才购房券相关标记,自房屋网签之日起5年内不得上市交易。
第十四条 自办理房屋网签之日起,人才须在城阳区实际工作连续满5年(以人才城镇职工社会保险或青岛市职工社会医疗保险缴纳日至下一年度的此日为满一年,以此类推)并按时缴纳城镇职工社会保险或青岛市职工社会医疗保险。不满5年的,须根据以下不同年限返还部分购房券金额:不满1年的全额返还购房券金额,满1年不满2年的返还购房券金额的60%,满2年不满3年的返还购房券金额的40%,满3年不满4年的返还购房券金额的20%,满4年不满5年的返还购房券金额的10%。如不满5年等上述情况属于不符合购房券使用资格,应在工作关系调离城阳区后1个月内主动到区住房城市建设管理局办理购房券金额退还手续。不主动返还的,区住房城市建设管理局有权依法进行追缴。
第十五条 本购房券与青岛市青年人才在青创新创业一次性安家费不能重复享受。
第十六条 本购房券不可用于购买城阳区产权型人才住房。租住公共租赁住房或人才住房的,使用购房券购买房屋自交付之日起,应在6个月内腾退所承租的公共租赁住房或租赁型人才住房。
第十七条 选择不享受购房券政策的人才可以购买产权型人才住房或租住保障性租赁住房(含租赁型人才住房)。
第十八条 已购买城阳区人才共有产权房屋或以个人名义购买保障性住房的人才不享受人才购房券政策。
第六章 资金兑付
第十九条 人才使用购房券购房并与房地产开发企业办理网签备案、支付其余购房款后,房地产开发企业持购房券和《商品房买卖合同》到区住房城市建设管理局办理资金兑付手续。
第二十条 区住房城市建设管理局对房地产开发企业提交的购房券、购房合同以及付款凭证等相关材料审核后进行资金兑付,对经审核无问题的,15个工作日内完成兑付。
第七章 资格复核
第二十一条 由区住房城市建设管理局提供发放购房券人员名单,区人力资源社会保障局、区医保局按照工作职责,每年12月对已发放购房券人才进行资格复核。
第二十二条 根据复核结果,对不再符合购房券使用资格且未主动按本方案规定返还购房券金额的,区住房城市建设管理局及时予以追缴,经追缴仍不返还的,依法向区人民法院起诉。
第八章 工作保障
第二十三条 资金筹措。购房券发放资金由区财政从人才住房保障专项资金列支,每年控制总额度为1亿的资金分一到两期实施,主要来源为住宅用地取消实物配建人才住房后计提资金收入;产权型人才住房配售后剩余房源转化为商品住房,开发企业补缴土地差价资金收入;部分经济适用房转完全产权补缴土地差价资金收入。
第二十四条 工作分工。区人力资源社会保障局负责学历验证、高层次人才审核、社保核验、劳动合同审核、按职责进行职称验证和技能证书验证;区公安分局负责户籍审核;区医保局负责青岛市职工社会医疗保险审核;区自然资源局负责住房情况查验证明审核;区住房城市建设管理局负责购房券发放、资金兑付、资金追缴和网签备案;区人民法院负责纳入信用管理;区财政局负责资金保障。
第二十五条 人才购房券申请采取诚信申报方式,申请人和用人单位须如实提供申请材料,填报申请信息,并对提供材料和所填信息的真实性进行承诺,出具保证持续具备资格的承诺书。对弄虚作假骗取资格或不再符合购房券使用资格且未按要求办理返还手续的个人,由区住房城市建设管理局起诉追缴、申请强制执行后仍不按要求办理购房券返还手续的,由区人民法院纳入失信被执行人名单;对出具虚假证明的单位,纳入人才住房政策失信单位名单,并由主管部门或移交相关部门依法追究单位领导和相关工作人员的责任。
第九章 附则
第二十六条 区内重点引进的特殊人才,按一事一议原则,由用人单位提出申请,区人才住房建设工作领导小组会议研究确定后,可参照以上标准申领购房券。
第二十七条 本方案自发布之日起施行,有效期至2025年12月31日。
第二十八条 本方案由城阳区人才住房建设工作领导小组办公室负责解释。
附件:
1.城阳区人才类别表

2.城阳区购房券发放综合评分表

3.城阳区人才购房券申请材料清单
一、身份和户籍证明材料
申请人及其配偶身份证件;非青岛市户籍申请人提供在青岛市城阳区有效的《山东省居住证》;港澳台同胞提供《台湾居民来往大陆通行证》《港澳居民来往内地通行证》或《港澳台居民居住证》;外籍人才提供护照和《外国人工作许可证》或《外国人永久居留证》。
二、婚姻证明材料
已婚申请人需提供结婚证件;离异的申请人还需补充提供离婚证和离婚协议书或法院生效司法文书等;单身申请人提供单身或未婚声明。
三、人才类别证明材料
(一)以学历类人才申报的,需先通过“青岛人社·学历汇”信息采集平台对学历学位信息进行确认;再登录城阳区人才购房券网络申报系统提交“青岛人社·学历汇”信息采集平台审核通过截图(电脑版)。
(二)以专技类人才申报的,需提供中级及以上职称证书、评审表等相关材料;从外地(包含中央、省驻青单位,部队等)取得职称后调入我区所属企事业单位工作的,需经市或区(市)人力资源社会保障部门确认;取得《青岛市关于明确部分专业技术类职业资格和职称对应关系的通知 (青人社字〔2020〕78号)》规定的与中级及以上职称对应资格证书的专业技术人员,需提供相应等级的全国专业技术人员职业资格证书,2017年以前取得的需同时提供《专业技术资格考试登记表》或《执(职)业资格考试登记表》。
(三)以技能类人才申报的,需符合考取证书报名条件,并在各省鉴定指导中心或全国技能人才评价证书官网中查到,申报时提供技能证书原件和查询截图。
(四)以高层次人才申报的,需提供可认定人才类别证明材料的原件(包括入选的重点人才工程、获得的人才称号、奖项、成果的证书、文件等),同时由申请人线下提供相关证明材料原件和复印件进行复核。
四、工作关系证明材料
人才需通过系统上传工作单位的统一信用代码证件原件或复印件盖公章照片;在城阳全职工作人才需提供与用人单位签订的劳动(聘用)合同、在职证明等工作关系证明,其中城阳辖区内人力资源机构派遣至城阳区工作人员需同时提供与人力资源机构签订的劳动合同以及实际用工单位出具的工作证明。
五、《城阳区人才购房券申请表》
相关信息填报完成,系统自动生成《城阳区人才购房券申请表》,申请人和用人单位需签字盖章后上传。
六、开发企业《承诺书》
房地产开发企业出具承诺书,对提交的购房券、购房合同以及付款凭证等相关证据材料真实性负责并承担责任。(通讯员 段存晓)
编 辑:邱 宇
相关内容

青岛市李沧区圣德脑血管病医院一护士发视频炫耀男友帮她“贴药瓶标签写报告”
据《大象新闻》报道:近日,山东一名护士发视频炫耀男...
青岛7位区(市)委常委职务调整 一批年轻干部履新
4月30日,青岛政务网发布5月份区市领导公开接访计划,...
青岛市崂山区:引才“专列”驶入三所省内重点高校 点燃青年人才就业热情
为进一步促进高校毕业生高质量充分就业,贯彻落实崂山...
弘扬时代新风 倡导文明祭扫——青岛市北区2024年清明节文明祭扫倡议书
广大市民朋友们:广大市民朋友们:广大市民朋友们:...
青岛市一个标准!9月20日起施行城市基础设施配套费征收使用管理新政来了
9月28日,青岛市人们政府新闻办召开新闻发布会,介绍《...
免责声明:中广中文网转载此文目的在于传递更多信息,不代表本网的观点和立场。文章内容仅供参考,不构成投资建议。投资者据此操作,风险自担。若有来源标注错误或侵犯了您的合法权益,请作者持权属证明与本网联系,我们将及时更正、删除,谢谢。